2022各省美容主诊备案最新政策及文件(汇总)
目前,根据国家规定,核定的医疗美容主诊医师专业包括: 美容外科专业、美容牙科专业、美容皮肤科专业、美容中医科专业。 备案条件则 根据《医疗美容服务管理办法》(2016年修订)中
目前,根据国家规定,核定的医疗美容主诊医师专业包括: 美容外科专业、美容牙科专业、美容皮肤科专业、美容中医科专业。 备案条件则 根据《医疗美容服务管理办法》(2016年修订)中的第十一条来执行。
《医疗美容服务管理办法》 第十一条 负责实施医疗美容项目的主诊医师必须同时具备下列条件:
(一)具有执业医师资格,经执业医师注册机关注册;
(二)具有从事相关临床学科工作经历。其中,负责实施美容外科项目的应具有 6年以上从事美容外科或整形外科等相关专业 临床工作经历;负责实施美容牙科项目的应具有 5年以上从事美容牙科或口腔科专业 临床工作经历;负责实施美容中医科和美容皮肤科项目的应分别具有 3年以上从事中医专业和皮肤病专业 临床工作经历;
(三) 经过医疗美容专业培训或进修并合格,或已从事医疗美容临床工作1年以上;
(四)省级人民政府卫生行政部门规定的其他条件。
此外, 《医疗美容服务管理办法》第十二条还规定, 不具备本办法第十一条规定的主诊医师条件的执业医师,可在主诊医师的指导下从事医疗美容临床技术服务工作。
这就是说,如果您是 没有美容主诊备案的执业医师,也是可以实施医美项目的, 前提是需要在主诊医师的指导下。 相关部门在巡检的时候,会检查手术单等相关文书上有没有主诊医师的签字。
美容主诊备案完成后,在美容主诊医师的《医师执业证书》“备注页”登记核定专业,并盖卫建部门公章,如下图:

美容主诊备案样本
此外,《医师执业证书》中原注册信息不变。
以下是各省美容主诊备案的最新条件,供您参考。具体备案条件及流程,还是以当地卫健委实际执行为准。
北 京 市

图片来源:北京市卫生健康委员会
点击图片可放大查看
南 京 市

图片来源:南京市 卫生健康委员会
点击 图片可 放大查看
天 津 市

图片来源:天津 市 卫生健康委员会
点击 图片可 放大查看
上 海 市

第七条 医疗美容主诊医师应同时具备下列条件:
(一)具有执业医师资格,并在本市注册执业;
(二)具有从事相关临床学科医师工作经历,其中:负责实施美容外科项目的医师应具有6年以上从事美容外科或整形外科等相关专业临床工作经历;负责实施美容牙科项目的医师应具有5年以上从事美容牙科或口腔科专业临床工作经历;负责实施美容中医科和美容皮肤科项目的医师应分别具有3年以上从事中医专业和皮肤专业临床工作经历;
(三)在本市开展医疗美容服务的三级医疗机构进行医疗美容、整形专业培训(进修)1年及以上并合格;或连续从事医疗美容、整形临床工作的时间1年以上;
(四)具有相关专业的主治医师及以上专业技术职务任职资格;
(五)近2个周期医师定期考核合格;
(六) 医师注册执业范围限 外科专业、眼耳鼻咽喉专业、皮肤病与性病专业、口腔专业、中医专业或中西医结合专业,且从事医疗美容诊疗服务的。
第八条 备案材料包括 (可通过“一网通办”获取的免于提交):
(一)《上海市医疗美容主诊医师备案表》;
(二)相关专业的主治医师及以上专业技术职务任职资格证书;
(三)医师定期考核合格证明;
(四)医疗美容主诊医师培训机构出具的培训(进修)合格证明或相关工作经历。
☞ 详情查阅《 重磅!上海启动医疗美容主诊医师备案管理 》
重 庆 市

图片来源:重庆 市 卫生健康委员会
点击 图片可 放大查看
江 苏 省

图片来源:江苏省 卫生健康委员会
点击 图片可 放大查看
浙 江 省

图片来源:浙江 省 卫生健康委员会
点击 图片可 放大查看
安 徽 省

图片来源:安徽 省 卫生健康委员会
点击 图片可 放大查看
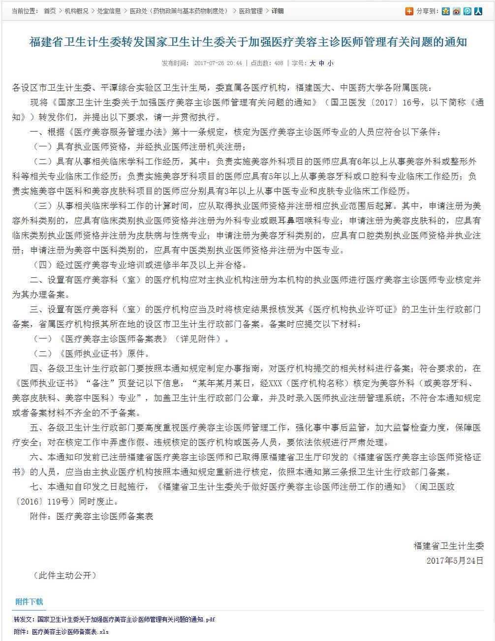
福 建 省

图片来源:福建 省 卫生健康委员会
点击 图片可 放大查看
江 西 省

图片来源:江西 省 卫生健康委员会
点击 图片可 放大查看
山 东 省

图片来源:山东 省 卫生健康委员会
点击 图片可 放大查看
河 南 省

图片来源:河南医政网
点击 图片可 放大查看
湖 北 省

图片来源:湖北 省 卫生健康委员会
点击 图片可 放大查看
湖 南 省

图片来源:湖南省卫生计生委
点击 图片可 放大查看
广 东 省

图片来源:广东 省 卫生健康委员会
点击 图片可 放大查看
海 南 省

图片来源:海南 省 卫生健康委员会
点击 图片可 放大查看
四 川 省
依据《医疗美容服务管理办法》第十一条
贵 州 省

图片来源:贵州 省 卫生健康委员会
点击 图片可 放大查看
云 南 省

图片来源:云南 省 卫生健康委员会
点击 图片可 放大查看
陕 西 省
依据《医疗美容服务管理办法》第十一条
甘 肃 省
依据《医疗美容服务管理办法》第十一条
青 海 省
依据《医疗美容服务管理办法》第十一条
黑龙江省

图片来源:黑龙江省 卫生健康委员会
点击 图片可 放大查看
河 北 省
依据《医疗美容服务管理办法》第十一条
山 西 省
依据《医疗美容服务管理办法》第十一条
辽宁省
依据《医疗美容服务管理办法》第十一条
吉 林 省
依据《医疗美容服务管理办法》第十一条
内蒙古自治区

图片来源:内蒙古自治区 卫生健康委员会
点击 图片可 放大查看
广西壮族自治区

图片来源:广西壮族自治区卫生健康委员会
点击 图片可 放大查看
西藏自治区
依据《医疗美容服务管理办法》第十一条
宁夏回族自治区
依据《医疗美容服务管理办法》第十一条
新疆维吾尔自治区

图片来源:新疆维吾尔自治区卫生健康委员会
本文来自投稿,不代表本站立场,若转载请注明出处:https://www.360xys.com/news/hangye/1533091.html